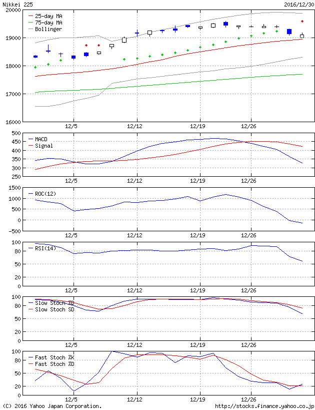
12月の日経は、月初は18,435.55で始まり、
その後は、一進一退の動きが続くも、
その後は、一進一退の動きが続くも、
12/9に19,000を突破、
12/12以降は、19,000を割ることなく、堅調に推移する。
特に材料もなく、小刻みに年初来高値を更新する状態が進むも、
(年初来高値:19,592.90(12/21))
年末を控え、税金対策の売りに押されて、徐々に下落。
(外国人も月後半は売っていた?)
(外国人も月後半は売っていた?)
権利確定日12/27の日経終値は、19,403.06
そのまま、年末を迎えると思われたが、
大納会の安値は、18,991.59と19,000割れ。
日銀のETF買いのおかげで何とか持ち直し、
12月終値は、19,114.37。
昨年の大納会終値、19,033.71を辛うじて上回った。
前月末は18,308.48、月間で4.4%の上昇となった。
なお、
前年末は19,033.71、年間で0.4%の上昇。微妙。
前年末は19,033.71、年間で0.4%の上昇。微妙。
今月は、ほぼ一本調子で上昇していたので、
新規買いがほとんどできず、
12月上旬に味の素、1銘柄を買うにとどまった。
逆に、持ち株の売却はどんどん進み、
株投資額の半分くらいを売ったイメージ。
____________________________
12月の取引結果
・実現損益:+661,227
・評価損: +870,833
・評価損: +870,833
Net:1,532,060
現物株:292,674(348,144-55,470)
信用売:-
配当 :380,025
過月修正:△11,472
信用売:-
配当 :380,025
過月修正:△11,472
今月は前月から引続き上昇、評価益に。銀行株・輸出株の良化が目立つ。
今月、800円近く上げたが大きい。
今月、800円近く上げたが大きい。
実現損益は、配当金が貢献。
売却益は減少。
過月修正は、約定基準⇒受渡基準への変更他。
※残りは、年次の振り返りで、今年のブログは終了。
(参考)
日経平均終値
1/29:17,518.3
2/29:16,026.76
3/31:16,758.67
4/28:16,666.05
5/31:17,234.98
6/30:15,575.92
7/29:16,569.27
8/31:16,887.4
9/30:16,449.84
10/31:17,425.02
11/30:18,308.48
12/30:19,114.37
(+4.4%上昇)
